Título: Detection of orbital motions near the last stable circular orbit of the massive black hole SgrA*
Autores: GRAVITY Collaboration
Instituição do primeiro autor: Max Planck Institute for Extraterrestrial Physics (MPE), Garching, Alemanha
Status: Aceito pelo A&A, acesso livre no arXiv
O que espreita no centro da galáxia
A concentração de matéria de uma galáxia tende a ser maior em seu centro, especialmente para as galáxias grandes. A Via Láctea não é exceção, e ao observarmos a região central vemos que estrelas, gás e poeira se aglomeram cada vez mais. Um objeto em especial é bastante representativo disso. Primeiramente observado por Karl Jansky, em 1931, este objeto foi detectado em ondas de rádio. A partir da década de 70 e 80 foi adquirindo maior atenção dos astrônomos, que nomearam este objeto de Sagitário A*, por se posicionar próximo da constelação de Sagitário. Aos poucos percebeu-se que este objeto era único em nossa galáxia.
A partir da década de 60 houve um grande avanço no entendimento de eventos que acontecem no centro de galáxias. Começaram a serem observadas galáxias muito luminosas e distantes, conhecidas como quasares (de quasi-stellar objects, chamadas assim pois seu brilho é tão intenso no centro que ofusca quase toda a galáxia, dando a aparência de uma estrela). Descobrimos então que essa luminosidade toda que vinha do centro tinha um motivo: um buraco negro gigantesco com muita massa que acreta muita matéria, e no processo de acreção, brilha intensamente. Este fenômeno, e outros relacionados a essa acreção, é chamado de núcleo ativo (já mencionamos núcleos ativos antes).

Muito legal, mas o que isso tudo tem a ver com Sagitário A*? Pois acreditamos que a origem da emissão em rádio de Sagitário A* vêm de um buraco negro supermassivo. Desde 1990 um grupo de astrônomos se dedica a observar uma estrela chamada S2, que orbita a região próxima a Sagitário A* com alta velocidade. A partir dessa órbita (fig. 1) pode-se confirmar uma alta concentração de massa (equivalente a mais de 4 milhões de sóis!) e intensa força gravitacional. De fato, neste ano, este grupo conseguiu comprovar uma previsão da relatividade geral com essas observações: o redshift gravitacional, onde a luz da estrela é afetada pela gravidade de Sagitário A*.
Apesar dessas serem evidências importantes de que Sagitário A* é um buraco negro supermassivo, não são definitivas. No artigo de hoje, o mesmo grupo de autores descrevem a descoberta de um disco de acreção em torno de Sagitário A*, uma comprovação de que é realmente um buraco negro.
Fogos na escuridão
Matéria, ao se aproximar da atração gravitacional, acaba formando o que chamamos de disco de acreção, onde a matéria se compacta em um eixo em rotação em torno do buraco negro. Processos dissipativos no disco de acreção fazem com que a matéria perca momento angular, se aqueça e se aproxime de raios internos dentro do disco até cair dentro do buraco negro (ou ser jogado para fora, mas deixamos isso para outro post). Ao aquecer, o disco de acreção brilha intensamente, e devido a variações no campo magnético do disco esse brilho também pode variar, criando surtos de alto brilho, ou flares em inglês.
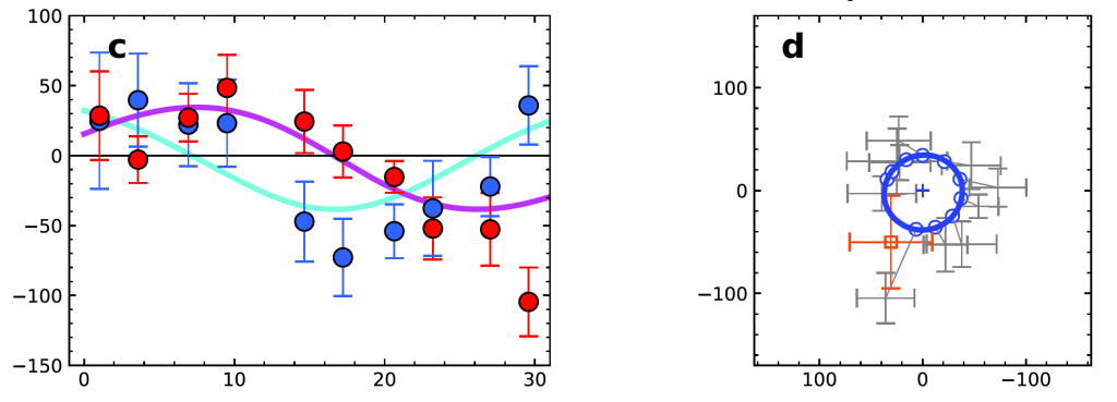
Neste artigo os autores reportam a observação de três flares com duração entre 30 e 90 minutos em Sagitário A* em julho deste ano. Usando observações no infravermelho de alta precisão espacial, eles conseguiram traçar a órbita desses flares e comparar com modelos de disco de acreção (fig. 2). Os dados indicam uma boa correlação.

Ao observar esses flares e comparar com modelos, os autores conseguem comprovar que apenas um buraco negro pode explicar o movimento observado. Os flares se deslocam no espaço com uma alta velocidade, 30% da velocidade da luz. Isso indica que de fato essa emissão está vindo das regiões mais internas do disco de acreção, logo antes de a matéria cair no buraco negro.

5 comentários